2025 年中级会计考试成绩公布后,不少考到 58、59 分的考生纠结是否申请成绩复核。小编提醒:复核时间有限,各地政策已明确,错过将无法补救!以下为全国多地中级会计成绩复核最新信息及常见问题解答,助力考生高效处理复核事宜。
一、全国多地中级会计成绩复核政策汇总
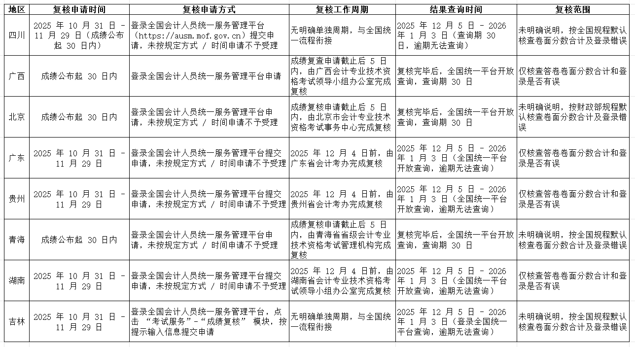
本次整理四川、广西、北京、广东、贵州、青海、湖南、吉林等多地复核通知,核心信息如下(未提及地区考生请以当地财政厅最新通知为准):

重要提醒:所有地区均明确 “复核后的成绩为最终成绩,考生不得再次申请复核”,请务必在规定时间内完成申请与结果查询。
二、成绩复核常见问题解答(考生必看)
1. 成绩复核找回分数的可能性大吗?
严格来说,找回分数的可能性较低。中级会计考试评分流程严谨:客观题由系统自动判分,误差概率极小;主观题有明确评分标准,复核仅核查分数统计与登录是否有误,不重新评判答题内容。
建议优先申请人群:分数为 58、59 分(接近合格线),或实际成绩与预估分数差距较大的考生。
此外,复核可查看主客观题分别得分,能帮考生明确失利点,为下一阶段备考提供方向。
2. 申请成绩复核需要准备哪些资料?
多数地区依托全国会计人员统一服务管理平台申请,系统会自动关联考生报名信息,无需额外上传资料;部分地区可能要求补充以下材料(具体以当地通知为准):
本人身份证原件(或扫描件)
中级会计考试准考证
成绩复核申请表(需按模板填写)
毕业证书(或学位证书)原件(或扫描件)
报名信息表(报名时留存版本)若忘记平台登录密码,可通过 “忘记密码” 功能,凭报名时预留的手机号找回。
3. 可以只申请单个科目的成绩复核吗?
可以。考生可根据自身情况选择 1 科或多科申请复核,无需所有科目一并申请。申请时在全国统一平台的 “成绩复核” 模块中,勾选需复核的科目即可。
4. 复核没通过,还能再次申请吗?
不可以。所有地区均明确 “复核后的成绩为最终成绩”,同一考试周期内,考生仅可对同一科目申请 1 次复核,未通过者无法再次提交申请。建议考生理性看待复核结果,若未通过可尽早规划下一考季备考。




