融跃教育

来自:CMA > P1 > 第三章 2023-03-03 18:07
第4题为什么选b,不选d
查看更多

185****3370

提问

115

上次登录

405天前

全部回复(3)

郑老师    2023-03-04 10:02

致精进的你:

以剩余收益为目标涉及最大化利润,管理层可能会不更换旧、不购买新资产或技术,或无根据地处置资产等方式来减少投资基数,不利于公司长期发展。而题干中问的是长短期目标,所以不选择D选项

The real talent is resolute aspirations.
真正的才智是刚毅的志向。

追问12023-03-05 11:11

请问老师选B怎么理解

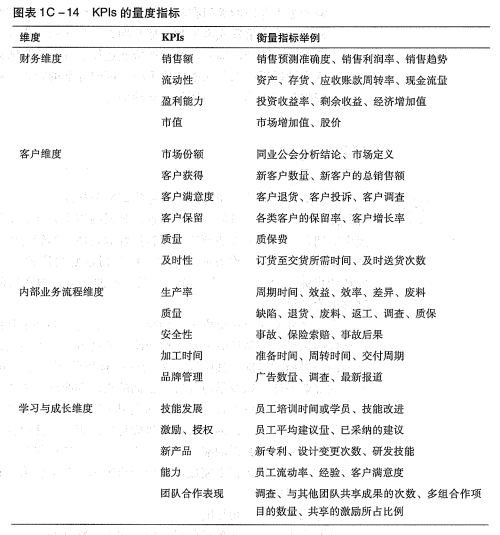
回答2023-03-06 10:06

下图是平衡记分卡的关键绩效指标,从财务指标上看,比如投资收益率、剩余价值都是利于短期快速发展。评估客户、内部业务流程以及学生和成长这三个方面是非财务指标。其中客户指标有一个因果关系链:客户满意度、客户保留、市场份额、客户获得、客户满意度,这些可以更好的服务于客户,从客户身上盈利,利于长期发展。在获得客户满意度的时候,比如对员工能力的培训,从财务角度看,是一项成本支出,如果管理层只看到是成本的财务指标,很可能就会减少这部分支出,但这部分支出从长远来看,是值得的,所以需要非财务指标来对财务指标进行配合。

相关课程推荐